Tourism Fund is one of the Government initiatives that aims to assist tourism industry entrepreneurs to develop or expand tourism products such as tourism accommodation premises, facilities and other related projects classified as tourism.
Tourism Fund financing facility, namely the Tourism Infrastructure Scheme (SIP) under Bank Pembangunan Malaysia Berhad (BPMB), is offered until 31 December 2025. Meanwhile, the Special Tourism Fund (TKP) under Small Medium Enterprise Development Bank Malaysia Berhad (SME Bank) is offered until 31 December 2026. Typically, applications for the Tourism Fund will be presented to the Tourism Fund Loan Committee (JKPTP) and supported applications are extended to the relevant bank for further assessment since loan approval is subject to the final decision and assessment of the administering bank.
Starting in 2021, the Government has agreed to approve the extension of the Tourism Fund loan incentive based on the latest procedures, terms and conditions. Based on the new norms and current approach to the Tourism Fund offering, accordingly, effective from
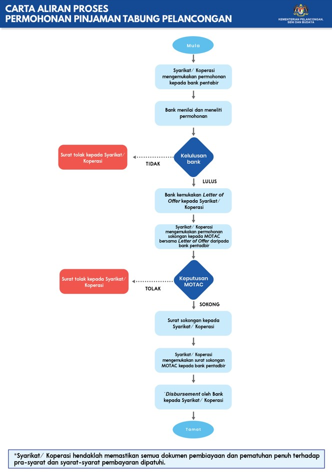
For any further enquiries regarding this matter, please contact the Tourism Fund at 03-8891 7469/ 7479/ 7523 / 7480 or email danapelancongan@motac.gov.my. The procedure flow chart, terms and conditions and the administrator bank application link are as stated.
Tourism Infrastructure Scheme (SIP)
SCOPE OF FINANCING
- Purchase of land, construction of buildings, machinery and various assets related to tourism
- Working capital for companies involved in the tourism industry
- Renovation and upgrade works related to the tourism industry
APPLICATION PERIOD
1 January 2024 to 31 December 2025 or subject to availability of funds
FUNDING RATE
- Government Project
Cost of Fund (COF) + Margin – Profit Rate Subsidies - Commercial Projects
Base Financing Rate (BFR) + Margin – Subsidy Profit Level- Financing rate subsidy is based on the formula of difference in cost of funds + 1.5%
- The effective rate is subject to the consideration of the BPMB approving authority.
FINANCING PERIOD
- CAPEX – 20 years
- OPEX – 5 years
MINIMUM FINANCING AMOUNT
RM5 million
MAXIMUM FINANCING AMOUNT
RM100 million or up to 80% of the total project cost, whichever is lower
TYPE OF FINANCING
- Term Financing
- Revolving Financing
- Syndication / Club deal
- Financing rate subsidy is specific to term financing only
- For Syndication / Club deals, financing rate subsidies are for financing terms approved by BPMB only.
- Shariah-based financing
APPLICANT QUALIFICATIONS
- Applicants must be registered with the Companies Act 1965, the Companies Commission of Malaysia 2002 and/or the Cooperative Companies Act 1970 or the Cooperatives Act 1993;
- Applicants must be Malaysian citizens with at least 51% shareholding;
- Applicants must have a paid-up capital of at least RM5 million or a minimum of 20% of the total financing, whichever is higher; and
- Existing or new companies that are running or planning to run tourism projects are also eligible to apply.
PROJECT ELIGIBILITY
- All tourism infrastructure projects, namely projects that contribute to the development of the tourism industry such as hotels/resorts, convention centers, theme parks, ecotourism attractions, medical tourism, agrotourism or other projects related to tourism activities; and
- The project must be located in Malaysia.
BANK LINK
https://www.bpmb.com.my/tourism-2023
Special Tourism Fund (TKP)
SCOPE OF FINANCING
- Offering financing in the form of fixed asset financing and financing working capital/working capital to support small and medium enterprises (SMEs) in the tourism sector.
APPLICATION PERIOD
1 January 2024 to 31 December 2026 or subject to availability of funds
FUNDING RATE
- 4% to 5.5% annually
FINANCING PERIOD
- Fixed assets: Maximum ten (10) years
- Working capital/revolving working capital: Maximum five (5) years.
MINIMUM FINANCING AMOUNT
- RM50 thousand (RM50,000) or 90% of the project cost
MAXIMUM FINANCING AMOUNT
- RM5 million (RM5,000,000) or 90% of the project cost
TYPES OF FINANCING
- Commodity Murabahah Term Financing-i – Shariah-based financing
APPLICANT QUALIFICATIONS
- A company with Malaysian ownership status, registered under the Companies Commission of Malaysia under the 2001 Act or the Cooperatives Act 1993 (minimum Bumiputera equity holding of 60%);
- Meet the classification as PKS-Small and Medium Enterprises or any customer category that is eligible to be financed by SME Bank; and
- Existing businesses must have been operating for no less than two (2) years.
PROJECT ELIGIBILITY
- The project must be registered or certified as a tourism project or receive a rating by MOTAC;
- The project must operate in Malaysia; and
- Priority is given to projects such as the following:
- (a) Renovation and upgrading of tourism accommodation premises including beautification works of hotels, motels, homestays (registered with MOTAC), chalets, lodges and other projects recognised by MOTAC;
-
- (b) Provision of transportation services related to tourism such as coaches, rental cars, ferries, boats, sightseeing buses and others;
-
- (c) Provision of facilities related to tourism such as souvenir centers, handicrafts, duty-free shops, recreational equipment in tourist areas such as marinas, bicycles, boats and others (except golf equipment); and
-
- (d) Working capital for tourism-related activities.
BANK LINK
https://www.smebank.com.my/ms/tabung-khas-pelancongan-tkp
BANK CONTACT INFORMATION
03-2603 7700 / 03 – 2615 2084
customercare@smebank.com.my


















