Tabung Pelancongan merupakan salah satu inisiatif Kerajaan yang bertujuan untuk membantu para pengusaha industri pelancongan membangunkan atau mengembangkan produk pelancongan seperti premis penginapan pelancongan, kemudahan-kemudahan dan projek-projek lain yang berkaitan serta diklasifikasikan sebagai pelancongan.
Kemudahan pembiayaan Tabung Pelancongan iaitu Skim Infrastruktur Pelancongan (SIP) di bawah Bank Pembangunan Malaysia Berhad (BPMB) adalah ditawarkan sehingga 31 Disember 2025. Manakala Tabung Khas Pelancongan (TKP) di bawah Small Medium Enterprise Development Bank Malaysia Berhad (SME Bank) adalah ditawarkan sehingga 31 Disember 2026. Lazimnya, permohonan bagi Tabung Pelancongan akan dibentangkan ke Jawatankuasa Pinjaman Tabung Pelancongan (JKPTP) dan permohonan yang disokong dipanjangkan kepada bank berkaitan untuk penilaian selanjutnya memandangkan kelulusan pinjaman adalah tertakluk kepada keputusan dan penilaian akhir pihak bank pentadbir.
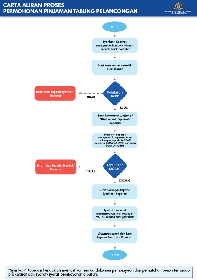
Mulai tahun 2021, Kerajaan telah bersetuju untuk meluluskan pelanjutan bagi insentif pinjaman Tabung Pelancongan ini berdasarkan prosedur, terma dan syarat yang terkini. Berdasarkan kepada norma baharu dan pendekatan semasa terhadap penawaran Tabung Pelancongan, Sehubungan itu, berkuat kuasa mulai 1 April 2021 MOTAC melalui JKPTP telah bersetuju dengan prosedur bagi Tabung Pelancongan yang baharu iaitu permohonan dikemukakan terus kepada pihak bank pentadbir terlebih dahulu untuk penilaian sebelum permohonan dikemukakan kepada MOTAC untuk sokongan. Sokongan MOTAC hanya akan diperolehi setelah pihak syarikat/koperasi melepasi penilaian saringan oleh bank pentadbir.
Untuk sebarang pertanyaan lanjut berhubung perkara ini, sila hubungi talian Tabung Pelancongan 03-8891 7469/ 7479/ 7523 / 7480 atau email kepada danapelancongan@motac.gov.my. Carta alir prosedur, terma dan syarat serta pautan permohonan bank pentadbir adalah seperti dinyatakan.
Skim Infrastruktur Pelancongan (SIP)
SKOP PEMBIAYAAN
- Pembelian tanah, pembinaan bangunan, mesin dan pelbagai aset yang berkaitan dengan pelancongan
- Modal kerja bagi syarikat yang terlibat dalam industri pelancongan
- Kerja-kerja pengubahsuaian dan naik taraf yang berkaitan dengan industri pelancongan
TEMPOH PERMOHONAN
1 Januari 2024 sehingga 31 Disember 2025 atau tertakluk kepada kesediaan dana
KADAR PEMBIAYAAN
- Projek Kerajaan
Cost of Fund (COF)Â + Margin – Subsidi Kadar Keuntungan - Projek Komersial
Base Financing Rate (BFR)Â + Margin – Subsidi Kadar Keuntungan- Subsidi kadar pembiayaan adalah berdasarkan formula perbezaan kos dana + 1.5%
- Kadar efektif adalah tertakluk kepada pertimbangan pihak berkuasa melulus BPMB
TEMPOH PEMBIAYAAN
- CAPEX – 20 tahun
- OPEX – 5 tahun
JUMLAH PEMBIAYAAN MINIMUM
RM5 juta
JUMLAH PEMBIAYAAN MAKSIMUM
RM100 juta atau sehingga 80% daripada jumlah kos projek yang mana lebih rendah
JENIS PEMBIAYAAN
- Term Financing
- Revolving Financing
- Syndication / Club deal
- Subsidi kadar pembiayaan hanya khusus kepada term financing sahaja
- Bagi Syndication / Club deal, subsidi kadar pembiayaan adalah untuk term financing diluluskan oleh BPMB sahaja
- Pembiayaan berasaskan Shariah
KELAYAKAN PEMOHON
- Pemohon mestilah berdaftar dengan Akta Syarikat 1965, Suruhanjaya Syarikat Malaysia 2002 dan/atau Akta Syarikat Koperasi 1970 atau Akta koperasi 1993;
- Pemohon mestilah hakmilik warganegara Malaysia dengan memegang saham sekurang-kurangnya 51%;
- Pemohon mestilah mempunyai modal berbayar sekurang-kurangnya RM5 juta atau minima 20% daripada jumlah pembiayaan yang mana lebih tinggi; dan
- Syarikat sedia ada atau baharu yang menjalankan atau merancang melaksanakan projek pelancongan juga adalah layak untuk memohon
KELAYAKAN PROJEK
- Semua projek intrastruktur pelancongan iaitu projek yang menyumbang kepada pembangunan industri pelancongan seperti hotel/resort, pusat konvensyen, taman tema, tarikan ekopelancongan, pelancongan perubatan, agropelancongan atau projek lain yang berkaitan aktiviti pelancongan; dan
- Projek mesti bertempat di Malaysia.
PAUTAN (LINK) BANK
https://www.bpmb.com.my/tourism-2023
Tabung Khas Pelancongan (TKP)
SKOP PEMBIAYAAN
- Menawarkan pembiayaan dalam bentuk pembiayaan harta tetap dan membiayai modal pusingan/modal kerja bagi menyokong perusahaan kecil dan sederhana (PKS) dalam sektor pelancongan.
TEMPOH PERMOHONAN
1 Januari 2024 sehingga 31 Disember 2026 atau tertakluk kepada kesediaan dana
KADAR PEMBIAYAAN
- 4% sehingga 5.5% secara tahunan
TEMPOH PEMBIAYAAN
- Aset tetap: Maksimum selama sepuluh (10) tahun
- Modal kerja/modal kerja berputar: Maksimum lima (5) tahun.
JUMLAH PEMBIAYAAN MINIMUM
- RM50 ribu (RM50,000) atau 90% daripada kos projek
JUMLAH PEMBIAYAAN MAKSIMUM
- RM5 juta (RM5,000,000) atau 90% daripada kos projek
JENIS PEMBIAYAAN
- Commodity Murabahah Term Financing-i – Pembiayaan berasaskan Shariah
KELAYAKAN PEMOHON
- Syarikat berstatus pemilikan Malaysia, didaftarkan di bawah Suruhanjaya Syarikat Malaysia di bawah Akta 2001 atau Akta Koperasi 1993 (minimum ekuiti pegangan Bumiputera 60%);
- Memenuhi klasifikasi sebagai PKS-Perusahaan Kecil dan Sederhana atau mana-mana kategori pelanggan yang layak untuk dibiayai oleh SME Bank; dan
- Perniagaan sedia ada mestilah beroperasi tidak kurang daripada dua (2) tahun.
KELAYAKAN PROJEK
- Projek tersebut mestilah berdaftar atau disahkan sebagai projek pelancongan atau menerima penarafan oleh MOTAC;
- Projek mestilah beroperasi di Malaysia; dan
- Keutamaan adalah untuk projek-projek seperti berikut:
- (a) Pengubahsuaian dan menaik taraf premis penginapan pelancongan termasuk kerja-kerja pengindahan hotel, motel, homestay (berdaftar dengan MOTAC), chalet, lodge dan lain-lain projek yang diiktiraf oleh MOTAC;
- (b) Penyediaan perkhidmatan pengangkutan berkaitan dengan pelancongan seperti koc, kereta sewa pandu, feri, bot, bas persiaran dan lain-lain;
- (c) Penyediaan kemudahan yang berkaitan dengan pelancongan seperti pusat cenderamata, kraftangan, kedai bebas cukai, peralatan rekreasi di kawasan pelancongan seperti marina, basikal, bot dan lain-lain (kecuali peralatan golf); dan
- (d) Modal kerja untuk aktiviti berkaitan pelancongan.
PAUTAN (LINK) BANK
https://www.smebank.com.my/ms/tabung-khas-pelancongan-tkp
MAKLUMAT UNTUK DIHUBUNGI DI PIHAK BANK
03-2603 7700 / 03 – 2615 2084
customercare@smebank.com.my
Muat Turun
1. Carta Alir Prosedur. (Terkini)
2. Borang Permohonan Tabung Khas Pelancongan.
3. Senarai Semak.

















